靶向 DAP5:精准调控肿瘤微环境免疫平衡,增强抗肿瘤免疫应答的新策略
- 缇基(北京)科技有限公司2026年4月16日 11:10 点击:30
调节性 T 细胞(Treg)可在恶劣的肿瘤微环境(TME)中存活增殖,从而抑制抗肿瘤免疫应答。肿瘤微环境中的慢性应激会抑制经典的帽依赖型翻译(CDT),该过程会损伤效应 T 细胞的功能,却不会影响调节性 T 细胞的存活。死亡相关蛋白 5(DAP5 / 真核翻译起始因子 4G2)作为一种非经典的翻译支架蛋白,已有研究表明其可在体外促进人调节性 T 细胞的分化,但其在胸腺来源调节性 T 细胞的发育、外周调节性 T 细胞的稳态维持,以及肿瘤浸润性调节性 T 细胞(ti-Treg)存活能力调控中的作用仍不明确。
上海交通大学医学院附属上海市第一人民医院团队在Advanced Science发表题为” Targeting DAP5 Disrupts Alternate Mode of Translational Initiation in Tregs and Potentiates Antitumor Immunity”文章。
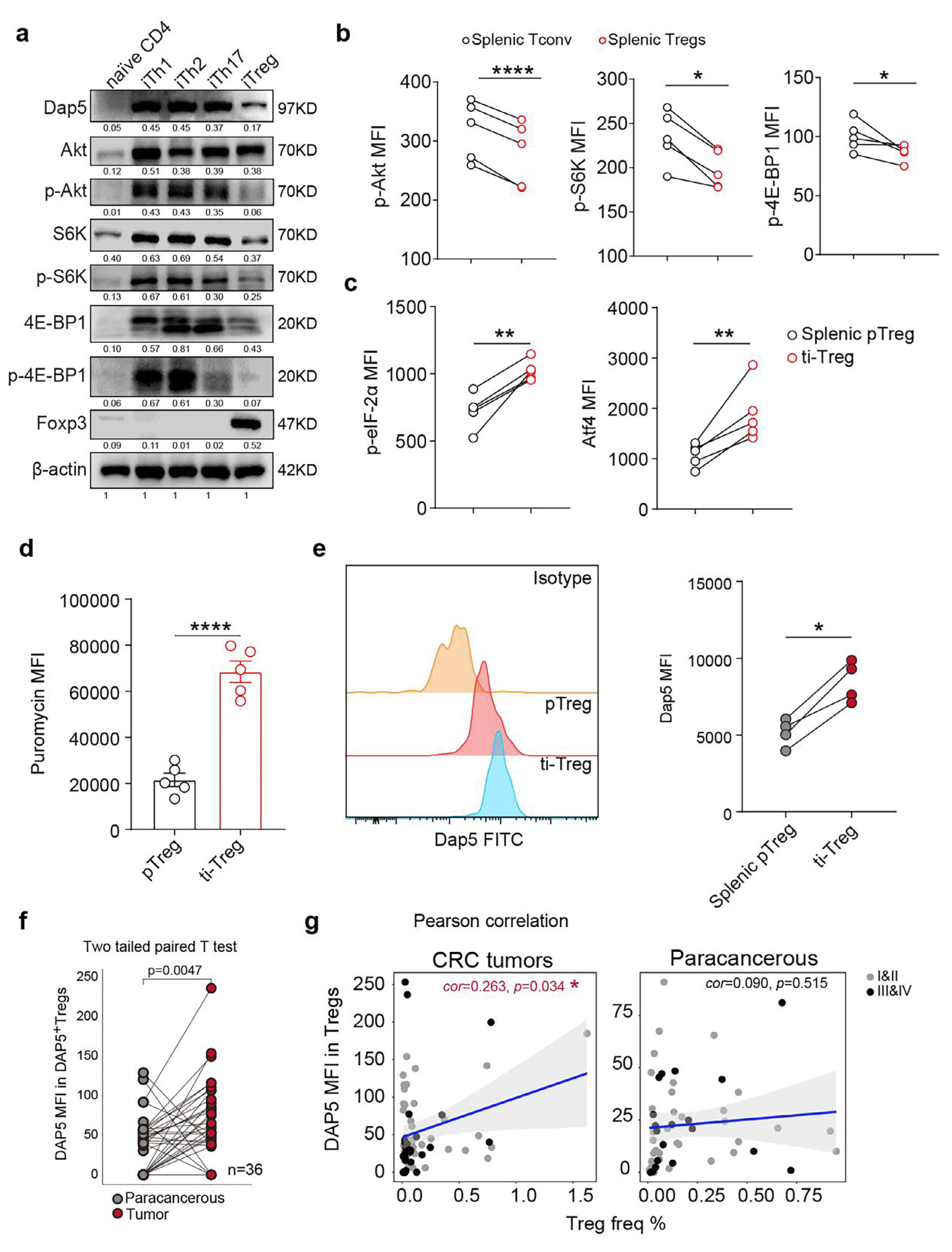
本研究发现,在结直肠癌患者和小鼠皮下肿瘤模型中,DAP5 的表达水平均与肿瘤浸润性调节性 T 细胞的数量呈正相关。调节性 T 细胞中 Dap5 基因纯合敲除的小鼠,其胸腺和外周调节性 T 细胞的发育过程未受影响,却会自发出现典型的皮肤鳞屑样病变。调节性 T 细胞中 Dap5 基因的单倍剂量不足,可在维持机体外周免疫稳态的同时抑制肿瘤生长,且该过程中肿瘤组织内 CD8+T 细胞的浸润程度和效应功能均得到增强。机制研究表明,Dap5 可介导调节性 T 细胞中编码 CD25 和 MCL-1 的转录本发生替代性翻译,进而在应激性的肿瘤微环境中维持调节性 T 细胞的谱系稳定性与存活能力。
综上,调节性 T 细胞依赖 DAP5 介导的替代性翻译,维持自身的外周稳态及在肿瘤微环境中获得性的存活增殖能力。选择性阻断该通路可损伤肿瘤浸润性调节性 T 细胞的功能,同时不会破坏机体的全身免疫耐受,为增强抗肿瘤免疫应答提供了一种潜在的治疗策略。
实验部分
1. 样本成像与信号捕获
研究中对结直肠癌(CRC)患者的癌组织及癌旁组织样本进行了福尔马林固定石蜡包埋(FFPE)处理,并制作成组织芯片进行多色免疫荧光染色,目标标志物包括 CD3、CD19、CD4、FOXP3(Treg 特异性标志物)和 DAP5。TissueFAXS Spectra 系统,对染色后的组织切片进行全景扫描,精准捕获不同标志物的荧光信号,确保细胞及分子定位的准确性。
2. 关键分子表达的定量分析
通过扫描成像后的数据处理,研究实现了对肿瘤浸润性 Treg(ti-Treg)中 DAP5 表达水平的定量评估:
l 计算 DAP5 的平均荧光强度(MFI),对比癌组织中 ti-Treg 与癌旁组织中 Treg 的 DAP5 表达差异,发现 ti-Treg 中 DAP5 表达显著升高;
l 结合 FOXP3 阳性细胞的定位,明确 DAP5 高表达与 ti-Treg 在肿瘤微环境(TME)中的富集存在正相关(cor=0.263, p=0.034),为 “DAP5 与 ti-Treg 丰度相关” 这一核心结论提供了直接的临床样本证据。
3. 免疫微环境结构的可视化验证
在验证 Dap5 敲除小鼠的免疫紊乱表型时,研究通过对脾脏组织进行 mIF 染色(CD3 标记 T 细胞、CD19 标记 B 细胞),利用 Tissue Cytometry技术观察到荷瘤小鼠脾脏中生发中心(GC)结构受损、B 细胞数量减少,直观佐证了 Dap5 缺失对体液免疫的影响,补充了流式细胞术和分子生物学检测的结果。
Figure 1 肿瘤浸润性调节性 T 细胞中 DAP5 的高表达与肿瘤浸润性调节性 T 细胞的浸润程度相关
Figure 3 HO-Dap5ΔFoxp3表现出致死性自身免疫耐受缺陷
联系邮箱:kefu@labbase.net
版权与免责声明
- 凡本网注明“来源:来宝网”的所有作品,版权均属于来宝网,转载请必须注明来宝网, https://www.labbase.net,违反者本网将追究相关法律责任。
- 本网转载并注明自其它来源的作品,目的在于传递更多信息,并不代表本网赞同其观点或证实其内容的真实性,不承担此类作品侵权行为的直接责任及连带责任。其他媒体、网站或个人从本网转载时,必须保留本网注明的作品来源,并自负版权等法律责任。
- 如涉及作品内容、版权等问题,请在作品发表之日起一周内与本网联系,否则视为放弃相关权利。



