缺氧调控非酒精性脂肪肝脂质滴自噬与线粒体功能的机制研究
- 缇基(北京)科技有限公司2026年4月9日 1:15 点击:23
非酒精性脂肪肝(NAFLD)影响着全球四分之一的普通人群,在重度肥胖患者中尤为高发。该病以肝细胞内脂质堆积为主要特征,是一个动态进展的过程。随着脂质沉积的增多,会加重肝细胞的血液学损伤,引发氧化应激、线粒体损伤,并促使炎症因子释放。
很多研究强调了非酒精性脂肪肝(NAFLD)与肝脂质滴自噬失调及线粒体功能异常之间的密切关联。然而,缺氧条件下脂质滴自噬与线粒体功能之间复杂的相互作用在很大程度上仍是未知领域。
2026年9月,青海大学附属医院马艳艳教授团队在Plos One发表题为A new investigation of nonalcoholic fatty liver disease: Effects of hypoxia on mitochondrial function and lipid droplet autophagy的文章。该研究表明,缺氧条件可增强NAFLD小鼠的脂质滴自噬,减少糖脂积累,并减轻线粒体损伤。
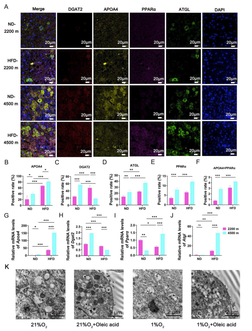
本研究在2200米和4500米海拔处构建了NAFLD小鼠模型,同时在21%和1%的氧浓度下培养肝细胞,并添加油酸诱导脂质积累。通过核磁共振(NMR)、过碘酸-希夫(PAS)染色、油红O染色、免疫荧光、实时荧光定量聚合酶链反应(qPCR)、流式细胞术、酶联免疫吸附试验(ELISA)、电子显微镜及细胞能量代谢实验等多种方法,对不同海拔的NAFLD小鼠进行了综合评估。与中海拔(2200米)高脂饮食组相比,高海拔(4500米)高脂饮食组小鼠的脂质沉积和糖原含量减少,脂质滴自噬增强,线粒体损伤和炎症损伤减轻。与21%氧浓度+油酸组相比,1%氧浓度+油酸组的脂质滴自噬增强,细胞适应性提高。
实验部分:
Tissue Cytometry技术主要用于肝脏组织样本的成像获取与定量分析,为验证缺氧对非酒精性脂肪肝(NAFLD)小鼠的影响提供关键数据支撑,具体作用体现在以下两方面:
1. 成像获取:利用TissueFAXS系统获取NAFLD小鼠肝脏组织的PAS染色、Oil Red O染色以及免疫荧光染色图像,清晰呈现肝细胞结构、糖原分布、脂质沉积及脂噬相关蛋白的表达情况。
2. 定量分析:借助StrataQuest软件,对染色图像进行精准定量,包括计算肝组织中脂质滴百分比、糖原百分比,以及单位面积内脂噬相关蛋白阳性细胞比例、细胞核间平均距离等指标,为对比不同海拔(缺氧程度)下NAFLD小鼠的病理变化提供客观数据依据。
Figure 4 缺氧条件下非酒精性脂肪肝(NAFLD)小鼠及脂质蓄积肝细胞中脂质滴自噬增强。
联系邮箱:kefu@labbase.net
版权与免责声明
- 凡本网注明“来源:来宝网”的所有作品,版权均属于来宝网,转载请必须注明来宝网, https://www.labbase.net,违反者本网将追究相关法律责任。
- 本网转载并注明自其它来源的作品,目的在于传递更多信息,并不代表本网赞同其观点或证实其内容的真实性,不承担此类作品侵权行为的直接责任及连带责任。其他媒体、网站或个人从本网转载时,必须保留本网注明的作品来源,并自负版权等法律责任。
- 如涉及作品内容、版权等问题,请在作品发表之日起一周内与本网联系,否则视为放弃相关权利。



