探秘细胞程序性死亡1——细胞凋亡及检测工具大盘点
- 武汉艾美捷科技有限公司2019年11月20日 4:43 点击:1983
程序性细胞死亡(Programmed Cell Death, PCD)是有机体在漫长的进化过程中发展起来的细胞自杀机制,在清除无用的、多余的或癌变的细胞,维持机体内环境稳态方面发挥重要作用。程序性细胞死亡调控机制的失调与多种疾病的发生发展相关,如神经变性性疾病、自身免疫病、恶性肿瘤、衰老、病原微生物感染、肌细胞功能失调等。多数学者将细胞的死亡形式分为凋亡性程序性细胞死亡(Apoptosis)、自噬性程序性细胞死亡(Autophagy)、细胞坏死(Necrosis)和细胞焦亡等。
细胞凋亡(Apoptosis)一般是指机体细胞在发育过程中或在某些因素作用下通过细胞内基因及其产物的调控而发生的一种程序性细胞死亡过程。 细胞凋亡途径中各事件的发生是有时序性的,即各事件按先后顺序依次发生,最终导致凋亡小体的出现,细胞随后发生凋亡。细胞凋亡对胚胎发育及形态发生(morphogenesis)、组织内正常细胞群的稳定、机体的防御和免疫反应、疾病或中毒时引起的细胞损伤、老化、肿瘤的发生进展起着重要作用,并具有潜在的治疗意义。

细胞坏死(necrosis)是因病理而产生的被动死亡,如物理性或化学性的损害因子及缺氧与营养不良等均导致细胞坏死。表现为细胞胀大、胞膜破裂、细胞内容物外溢、核变化较慢、DNA降解不充分和引起严重的局部炎症反应等。
细胞凋亡与细胞坏死不同,细胞凋亡(Apoptosis)一般是指机体细胞在发育过程中或在某些因素作用下通过细胞内基因及其产物的调控而发生的一种程序性细胞死亡过程, 细胞坏死是细胞受到强烈理化或生物因素作用引起细胞无序变化的死亡过程。

细胞凋亡的三个典型特征:
细胞处于不同的凋亡阶段具有不同的生物学特征,典型的特征包括:1 )细胞膜PS(磷脂酰丝氨酸)外翻;2)线粒体膜电位丧失;3)细胞核浓缩和断裂
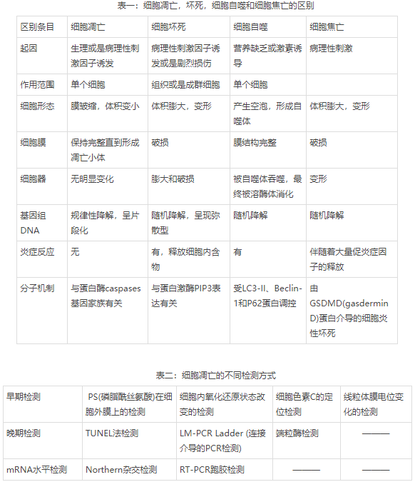
常见的几种细胞死亡方式的比较:

1. 膜联蛋白V及相关检测试剂盒(Annexin V-Biotin凋亡检测试剂盒,K109)
在凋亡过程中,磷脂酰丝氨酸(PS)从质膜的细胞质面转移到细胞表面,膜联蛋白V(Annexin V)对PS具有很强的Ca2 +依赖性,因此可用作检测细胞凋亡的探针。

2.细胞凋亡相关的抑制剂和诱导剂
3.组织蛋白酶(Cathepsin-B组织蛋白酶活性检测试剂盒,K140):
4. Caspase蛋白酶家族(Caspase-1活性检测试剂盒,K111):
半胱天冬水解酶(Caspase)家族的活性位点均包含半胱氨酸残基,能够特异性的切割靶蛋白天冬氨酸残基上的肽键,名称由此而来。caspase负责选择性地切割某些蛋白质,从而造成细胞凋亡,除了下表列出的Caspase检测试剂盒外,艾美捷科技还提供人/大鼠/小鼠等来源的Caspase蛋白酶检测试剂盒,Caspase1-13抗体,抑制剂及活化剂。
艾美捷科技作为BioVision在中国的区域总代理,艾美捷将与BioVision一起为研究者们提供最好、最新的细胞生物学研究工具而不断扩大产品及服务质量。
联系邮箱:kefu@labbase.net
版权与免责声明
- 凡本网注明“来源:来宝网”的所有作品,版权均属于来宝网,转载请必须注明来宝网, https://www.labbase.net,违反者本网将追究相关法律责任。
- 本网转载并注明自其它来源的作品,目的在于传递更多信息,并不代表本网赞同其观点或证实其内容的真实性,不承担此类作品侵权行为的直接责任及连带责任。其他媒体、网站或个人从本网转载时,必须保留本网注明的作品来源,并自负版权等法律责任。
- 如涉及作品内容、版权等问题,请在作品发表之日起一周内与本网联系,否则视为放弃相关权利。



